- The study was published on April 3, 2025, in the journal Scientific Reports (Nature).
- DOI: 10.1038/s41598-025-96346-3
- PubMed ID: 40181080
About the Authors
The study was conducted under the leadership of Dr. Véronique Pascal-Moussellard, a research scientist at Université Grenoble Alpes (France). This university is among Europe's leading research centers in the fields of immunology and biomedicine. The authors of the article have previous publications in journals such as Scientific Reports, Frontiers in Immunology, and Cell Reports, and are actively involved in studying the interaction between the microbiota, inflammation, and tumor development.
The research discussed here was published in the prestigious journal Scientific Reports, part of the Nature publishing group.
Introduction
Molecular hydrogen (H₂) has gained significant attention in recent years due to its antioxidant, anti-inflammatory, and potentially immunomodulatory properties. A new study by a team of French scientists demonstrates that inhaled hydrogen can reproduce the antitumor effect previously observed with the dietary prebiotic inulin. This suggests that H₂ may act as a key mediator in activating the body’s antitumor immune response.
Key Terms
- Molecular hydrogen (H₂) — a colorless, odorless gas consisting of two hydrogen atoms. In small concentrations (up to 4%), it is safe for inhalation and may have positive health effects.
- Inulin — a natural dietary fiber found, for example, in chicory roots. It is not digested in the stomach but serves as food for beneficial gut bacteria, which release hydrogen during fermentation.
- T lymphocytes — immune cells that help the body detect and destroy altered or infected cells, including tumor cells.
- CD4⁺ and CD8⁺ T cells — subtypes of T lymphocytes. CD4⁺ cells coordinate the immune response, while CD8⁺ cells directly attack and destroy threats.
- Interferon-gamma (IFN-γ) — a signaling molecule secreted by T cells to amplify immune attacks, especially against tumors.
- Gamma delta T cells (γδ T) — a rare but fast-acting type of T cell capable of recognizing threats without relying on classical mechanisms.
What Was Previously Believed About Inulin
Before the emergence of new data, the antitumor and immunomodulatory effects of inulin were primarily attributed to the production of short-chain fatty acids (SCFAs), such as butyrate, acetate, and propionate, during fermentation in the gut. These SCFAs play an important role in regulating metabolism, inflammation, and gut barrier function.
However, the new study suggests that the key active product might not be the fatty acids, but molecular hydrogen (H₂), which is also released during fermentation. Experiments on mice showed that even in the absence of inulin, direct inhalation of H₂ resulted in a similar effect on tumor growth and immune system activation.
This indicates that hydrogen — rather than SCFAs — could be the main contributor to inulin’s beneficial effects on the immune system and tumor suppression.
Rise in Molecular Hydrogen Levels After Inulin Intake
In the first phase of the study, researchers tested whether inulin actually led to the production of molecular hydrogen in the body. Mice received a single dose of 70 milligrams of inulin directly into the stomach via a feeding tube. For the next four hours, the amount of hydrogen exhaled by the mice was measured at regular intervals.
It was found that hydrogen levels in the breath increased significantly within an hour, peaked around the second hour, and remained elevated for two more hours. This confirms that inulin indeed triggers the production of molecular hydrogen through fermentation in the gut.

Panel (a) depicts the experimental design: mice received inulin or water, and exhaled hydrogen was recorded for four hours. Graph (b) shows hydrogen production rate (HPR; nmol/s): yellow bars (inulin group) rose sharply, peaking at two hours and staying elevated until hour 4, compared to the blue bars (control group) (p < 0.05).
Immunomodulatory Action of Inulin and Hydrogen
Mice were given either oral inulin or inhaled hydrogen (3%, 2 hours per day, 5 days per week), and then their immune profile was analyzed. Both therapies led to an increase in circulating CD3⁺ T lymphocytes and, in particular, their active subtypes CD4⁺, CD8⁺, and γδ T cells. The proportion of cells producing interferon-gamma (IFN-γ) also rose.

Images show (a) treatment protocol; (b) CD3⁺ T-cell expansion; (c) subtype distribution; (d) IFN-γ production. All treatment groups differed significantly from controls (*p < 0.05, **p < 0.01).
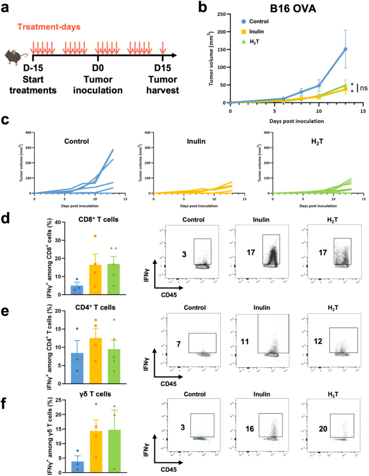
Antitumor Effect of Hydrogen and Inulin
The culmination of the experiment was the assessment of the growth of B16 OVA melanoma in mice inoculated with tumor cells after a 15-day treatment course. Both inulin and hydrogen inhalation significantly slowed tumor growth compared with the control group. Thirteen days after implantation, tumor size in both treatment groups was roughly three to four times smaller than in the control group.

Panel (a) outlines the treatment schedule; panels (b) and (c) track tumor growth; panels (d–f) show increased IFN-γ⁺ fractions within tumors (CD8⁺, CD4⁺, γδ T cells). Differences were statistically significant (p < 0.05).
Conclusion
The data demonstrate that inhaled molecular hydrogen exerts effects on tumor growth and immune responses comparable to those of inulin. H₂ therefore emerges as a potential stand-alone, non-invasive therapeutic agent in future oncology strategies.